15 09月 行业资讯 / 中级会计 上班族考中级会计推荐:高效速成班or尊享全程班,考试完全没问题! 众所周知报考中级会计职称考试要求考生具备一定的学历,以及对应的工作年限。这也使得参加中级会计职称考试的考生大多是在职考生,即上班族们,上班族的特点就是没有时间! 心理准备: 每一个想要考中级会计职称的上班族,都要有一个心理准备,那就是协调工作、生活与备考时间的关系。 ...
15 09月 行业资讯 / 法考 法考信用卡诈骗罪干货集合 BT学院今日司法考试培训:11条信用卡诈骗罪干货,你掌握了吗? 1.伪造信用卡的行为本身成立伪造金融票证罪。“金融票证”的字面含义是“票”和“证”,前者包括汇票、本票、支票,后者包括委托收款凭证、汇款凭证、银行存...
15 09月 行业资讯 / 法考 2020法考新增官方指导案例考什么?关键考点提示+法律关系图告诉你! 法考案例分析指导用书,2020年 vs 2019年,新增了6个案例!这里提醒新增案例是重点! 今天就来分享BT学院法考培训王蜀黍整理的2020案例书6个新增案例的法律关系图及关键考点: 行政法案例(十三) 李某诉滨海市人民政府 信息公开案 ...
15 09月 行业资讯 / 法考 法考模拟考试多少分能过?各分数段学习建议 BT学院法考培训班的学员应该做了模拟考试卷吧,如果你得分在70分以上,基本上已经是排在前60%了,坚持到考前,过线没啥问题。 如果你的得分在80、90+,那么只要你考前不掉链子,99%肯定能过客观题,只要考前不掉链子!记得写写主观题案例,你主观题也基本没问题,注意练习案例即可! ...
14 09月 学员分享 / 法考 法考培训班学员分享:第一次法考差6分,考了6年终于过了! 看到有考友在问,法考有考五次的吗?我想说,我考了七次,从23岁考到30岁,从小鲜肉考成了大叔。从自学到报BT学院法考培训班通过考试,在这里给司考法考道路做一个总结吧,希望能给大家一些思考和帮助。 一、司考、法考之路概况 二流本科法本生,第一次考是大学的时候,2011年...
14 09月 行业资讯 / 税务师 零基础考税务师21天速成计划!零基础速成班和全程班的区别 距离税务师考试仅剩54天,没有基础怕考不过?现在开始复习,完全来得及!你们的时间很宝贵,千万别把焦虑拖成问题,做毫无意义的自我怀疑!BT学院税务师考试培训0基础56天为什么可以考过税务师?花56天讲完5科的课程,真的可以?BT学院告诉你:真的可以! 税务师考试培训零基础速成班和全程班的...
14 09月 行业资讯 / 注册会计师 取消考试后的北京CPA考生:我该如何找回这失去的一年 昨天的我也是疯了一边安慰我们的北京考生,一边还要处理后续的课程对接问题,然后还有各种文章要发布。 如果我遇到这种情况,我虽然嘴上在安慰你们,但是要是我遇到了,估计我也会哭出来。我还记得2011年我的目标: 1、第一年考上母校的专硕——给自己争取...
14 09月 行业资讯 / 注册会计师 如何快速背经济法?这就来了!CPA经济法带背团即将火热上线! CPA考试倒计时最后35天!经济法背不下来怎么办?这里有救命稻草!BT学院CPA考前培训CPA战略带背团正在如火如荼地进行中,带背氛围热烈,大家积极性都很高,坚持下去,一定能行~(点此了解战略法带背团) 同时,不少同学都反馈经济法涉及法律条文太多太晦涩,也是冲刺路上的绊脚石,希望经济...
14 09月 行业资讯 / 注册会计师 BT学院34位CPA考前培训班一次过6科考霸经验贴 2018年BT学院34位CPA考前培训班一次过6科考霸经验贴:第三十二篇 作者:小蔡 离正式出成绩虽已过了一个礼拜,但回想起7号下午初查到自己的分数时的兴奋不已,一遍又一遍的核对自己的姓名、准考证号码,生怕遗漏了一点点异样。“我……我...
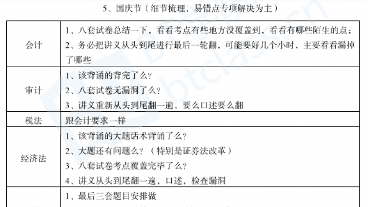
14 09月 行业资讯 / 注册会计师 CPA考试来不及了?优先做真题,消化真题! 又一个周末结束了,给大家的计划表不知道大家执行的如何?可以自行对照下进度,来不及了就优先做真题,消化真题!消化真题的意思是,一道题目带出一个章节,然后做到95分!你会发现三套之后,你会产生质变~~需要详细安排表的,可以在我的公众号回复【40天】领取PDF版本的计划表!