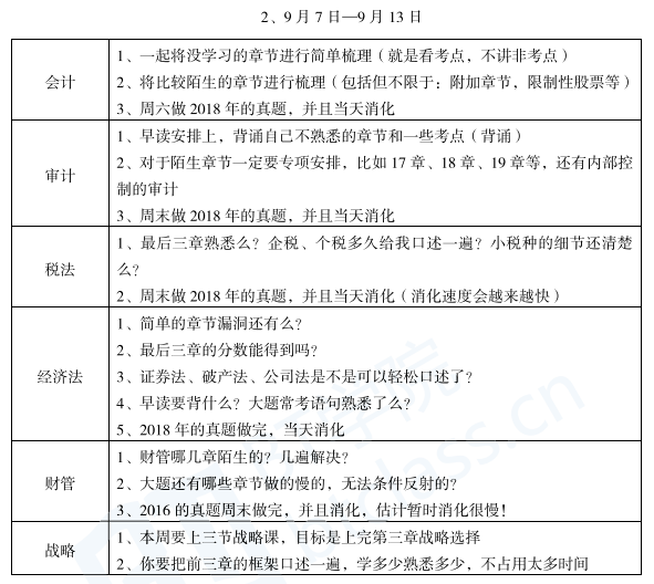
又一个周末结束了,给大家的计划表不知道大家执行的如何?可以自行对照下进度,来不及了就优先做真题,消化真题!

消化真题的意思是,一道题目带出一个章节,然后做到95分!你会发现三套之后,你会产生质变~~

需要详细安排表的,可以在我的公众号回复【40天】领取PDF版本的计划表!

 

BT学院

李彬教你考注会

BT学院注册会计师培训

2020注册会计师培训

注册会计师押题