距2020法考仅剩最后5天,看到厚厚的书实在不想翻开!每科几十页都嫌多?纠结中碎片时间又被浪费了!BT学院2020年法考客观题8科【考前1000秒速记纸】免费送!

8科考前速记纸
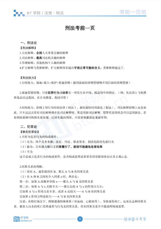
一、刑法
(5页8个超重点)
速记考点内容
1、刑法解释;
2、刑法效力;
3、静态犯罪论;
4、动态犯罪论;
5、复杂犯罪论;
6、刑罚论;
7、刑法分则重点罪名;
8、疫情相关罪名;
二、民法
(7页26个超重点)
速记考点内容
1、民事权利能力;
2、民事行为能力;
3、监护;
4、宣告死亡;
5、人体试验;
6、意思表示的无效类型;
7、意思表示可撤销;
8、表见代理;
9、物权的变动;
10、土地承包经营权与土地经营权(新增);
11、居住权(新增);
12、混合担保;
13、双务履行合同中的抗辩权;
14、代位权;
15、情势变更原则(新增);
16、风险负担;
17、买卖合同标的物的检验(新增);
18、所有权保留买卖;
19、租赁合同;
20、用人者责任;
21、被监护人的侵权责任;
22、安全保障义务的责任;
23、法定共有财产;
24、离婚冷静期(新增);
25、代位继承与转继承;
26、遗嘱的有效要件;
三、商经法
(6页24个超重点)
速记考点内容
1、公司法人人格否认制度(新增);
2、设立中发起人责任;
3、抽逃出资(新增);
4、知情权诉讼(新增);
5、股东代表诉讼;
6、股东利润分配请求权之诉(新增);
7、股东优先购买权;
8、普通合伙人财产份额转让、出质;
9、基于在途标的物的取回权;
10、四大票据行为附条件的后果;
11、保险合同订立时投保人的如实告知义务;
12、年龄误报的处理;
13、经营者集中;
14、滥用行政权利排除、限制竞争行为;
15、消法侵权责任;
16、商业银行是否可以发放信用贷的判断;
17、永久基本农田保护制度(新增);
18、集体建设用地入市条件(新增);
19、未订立书面劳动合同的法律后果;
20、合同解除经济补充金承担问题;
21、著作权的内容;
22、著作权侵权判断的逻辑线;
23、职务发明;
24、商标侵权的认定;
四、民诉法
(8页10个超重点)
速记考点内容
1、基本原则与基本制度;
2、反诉;
3、管辖;
4、当事人;
5、证据与证明(新修);
6、审理程序;
7、督促程序;
8、公益诉讼;
9、执行程序(必考);
10、仲裁(必考);
五、刑诉法
(8页9个超重点)
速记考点内容
1、认罪认罚从宽(必考);
2、检察院的组织体系、立场、职权(必考);
3、管辖(必考);
4、辩护(必考);
5、证据与证明(必考);
6、补充侦查(必考);
7、起诉(必考);
8、审判(必考);
9、《最高院关于死刑复核及执行程序中保障当事人合法权益的若干规定》(新增);
六、理论法
(6页17个超重点)
速记考点内容
1、法的概念的争议;
2、法的作用;
3、法的价值;
4、法的价值冲突及其解决;
5、法律规则;
6、正式的法的渊源效力原则;
7、法律漏洞;
8、法的发展;
9、法系;
10、宪法的分类;
11、宪法典的结构;
12、公有制经济;
13、人大代表的罢免;
14、行政区域变更的法律程序;
15、全国人大的任免权;
16、法官/检察官的条件;
17、公证员的条件;
七、行政法
(7页21个超重点)
速记考点内容
1、对中央行政机关的管理;
2、公务员;
3、行政许可;
4、行政处罚;
5、行政强制措施;
6、行政强制执行;
7、政府信息公开;
8、行政行为法的相关对比;
9、受案范围;
10、行政复议/诉讼中举证责任的分配;
11、复议机关的确定;
12、行政复议的审理;
13、行政复议与行政诉讼的关系;
14、行政复议决定;
15、行政诉讼被告的确定;
16、行政诉讼的管辖原则;
17、行政诉讼的程序;
18、行政诉讼的一审裁判;
19、行政诉讼案件;
20、附带审查规范文件;
21、司法赔偿;
八、三国法
(6页24个超重点)
速记考点内容
1、国际法渊源;
2、国际条约在我国的适用实践;
3、基本原则;
4、豁免;
5、联合国安理会;
6、海洋法;
7、拒签的情形;
8、外国人限制出境情形;
9、外交保护;
10、引渡制度;
11、使领馆特权对比;
12、直接适用中国法情形;
13、法律适用中的意思自治;
14、具体法律适用情形;
15、区际司法协助(新增);
16、内地香港相互协助保全(新增);
17、2010通则FOB、CFR、CIF;
18、2020年通则改动(新增);
19、承运人责任;
20、基本险种对比;
21、银行责任;
22、两反一保对比;
23、外商投资法(新增);
24、WTO争端解决程序;

- 还没有人评论,欢迎说说您的想法!