距离10月11日综合考试,还剩14天!最后14天还在担心,抓不住重难点?或者无从下手?别担心!2020年CPA综合阶段重难点解析震撼来袭!
扫码领取:

BT学院,携手又又老师及教研人员全新打造重点知识,双色标识,考前高效提分,涵盖95%高频考点。
重难点解析详情
2020年CPA综合阶段重难点解析
重点概括,高效提分
1、CPA综合(卷一)
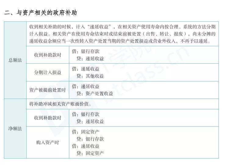
重难点:共118页
综合阶段的考试,不同于专业阶段的考试,要求不仅有扎实的专业性知识,更是一种综合处理能力,并且需要提升思维的广度。
而恰恰是因为这样,我们更应该用技巧性的方式方法来备考,不能只靠单纯的死记硬背。
资料中多次采用图表的形式进行重难点的分析讲解,清晰明了的前提下,更加方便了学员的理解记忆。



再有教研团队专业性的综合链接,更加高效的帮助考生进行备考复习。

关于2020年新增的部分,重点加粗标注,考生也应当重点关注。


2、CPA综合(卷二)
重难点:共63页
卷二主要考察管理咨询和战略分析,主线大概为,以战略为主线进行:企业内、外经营环境分析——企业面临的风险识别——企业战略制定、实现途径及组织结构——内控设计——企业投融资政策——利润分配政策。
教研团队,针对不同知识点,将重点进行细化;清晰标注记忆与掌握的熟悉程度,更加精准便于考生高效备考。

依然保留综合链接和多图表的优点,帮助大家快速记忆,考生也应当重点关注。

模型公式全面,便于统一背诵记忆。

本资料适合
1、BT学院综合冲刺班的全体学员
恭喜你们,跟着老师的脚步准备到了今天。接下来,只需结合这份资料+BT学院《21天突破》教材,并且集中刷题提分即可通过。可直接在课程资料区下载。
2、备考CPA综合的其他考生
处于综合阶段备考的你,已经掌握了基本的专业性知识,那么在最后的14天里,你需要不断的查漏补缺,及时记忆重要知识点。相信这份重难点解析再适合不过了!
3、还开始学,或者还没学完,但自律性高的考生
不要着急,至少截止今天,你还有14天的时间!剩下来的时间里,你可以跟着这份重难点解析,逐一击破其中需要着重记忆和理解的地方。
- 还没有人评论,欢迎说说您的想法!