CPA六个科目都有各自的特点和备考方法,所以对于各科的押题卷要知道如何利用!
六科
每科三套
2020年CPA六科押题卷预览
每科三套题(六科共18套题)
点此可领取CPA押题卷:BT学院CPA六科押题卷出来了,包含了所有新增考点,考前必做!
一、会计
题目总数:78道
每套包括:单选12题,多选10题,计算2题,综合2题
会计是一个非常考验做题思维的科目,但是很多同学认为做题就是做题,并没有真正地去消化,去改错,往往换几个数字或者改了一个条件就不会做了。本册押题卷则罗列出了对应考点和关联考点,让考生主动去思考每一道题目背后的套路和出题思维!
例:综合题解析

二、审计
题目总数:126道
每套包括:单选25题,多选10题,问答6题,综合1题
审计很多同学认为审计难,一是不会读题,二是不会审题,最后还不会做题。押题卷从题目分析,答题切入角度,完整地对考题进行一次剖析,助你在考试中以最快的速度攻克题目!
例:审计风险

三、财管
题目总数:96道
每套包括:单选14题,多选12题,计算5题,综合1题
彬哥一再强调用文科思维学财管,可见一直折磨同学们的繁杂计算并没有那么吓人,本套题目完全实现用文科思维解财管题目,告诉你财管计算题并不难!
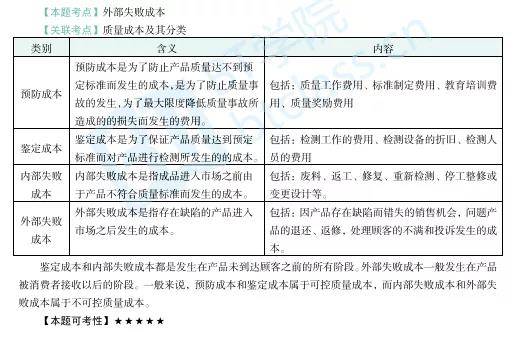
例:外部失败成本

四、税法
题目总数:132道
每套包括:单选24题,多选14题,计算4题,综合2题
税法知识点繁多,容易记混,且经常与其他科目的知识混淆。本套题针对高频考点和BT学院考生的错题汇总进行编写,建议做完之后,详细分析,查漏补缺。
例:税收优惠

五、经济法
题目总数:126道
每套包括:单选24题,多选14题,案例分析4题;
经济法是CPA考试中可以短期突击的一门!对于大部分对背经济法背得头痛的同学来说,本册押题卷可以说是最大的助攻了,每做一道题,都将相关的考点在逻辑层面用对比的方法呈现出来,帮助大家短期快速突破记忆障碍。
例:有效民事法律行为

六、战略
题目总数:129道
每套包括:单选24题,多选14题,解答4题,综合1题
战略最容易冲刺,因此题目对于最后的复习也至关重要。但很多同学觉得难,尤其是解答题,要么写不出东西,要么写一堆东西没有重点。本套题从出题人意图、题目分析,解答方式教大家如何做题。
例:战略分析

做完押题卷后
这几套考前押题卷也最能检测你备考情况,做完以后计算自己的分数,根据分数来调整接下来的学习计划。
1-20分:你的情况有点危险了!把书读厚再读薄,你现在还在前一个阶段,如果是战略经济法这两科内容比较少的,可以从头开始看一遍,其他科目就挑重点章节好好消化!
20-50分:是不是对部分地方还欠掌握?试着用框架法画一下整个知识体系脉络,一定要自己画图;或者可以来参加我们国庆的章节串讲,我们老师带你整理知识体系。
50分以上:恭喜你,你这个科目的知识已经掌握的差不多了,到了可以过关的水平,缺的就是做题的熟练度,可以开始多刷真题锻炼,维持这个状态到进考场。
声明:
本资料是BT学院精心原创,©️版权所有者为BT学院,独家提供,且免费赠送给所有CPA粉丝。李彬教你考注会作为唯一授权方,将确保资料的质量和及时性,第一时间送达和更新,其他任何倒卖、转手该份资料的,都无法保证质量和更新。请务必认准李彬教你考注会。
相关阅读:
- 还没有人评论,欢迎说说您的想法!