为了帮大家考前巩固知识点和注意事项,彬哥专门推出了推文完整版的考前提醒,大家可以收藏+发给自己要考的朋友。
因为公众号每天只能推送一次,所以其他科目的考前提醒,分别发布在李彬教你考注会、BT教育注册会计师、BT教育CPA公众号里,你们可以直接扫码预约考前提醒,加油!
扫描二维码预约
↓23年CPA六科彬哥考前提醒↓

↓考完后,你们也可以加入↓

第一部分 彬哥考前碎碎念
一、彬哥有话对你说
各位啊,马上就要上战场了啊!我知道,即使你们是BT学员,但此刻内心一定是有点紧张、甚至是慌张的,但是千万不要怕,这种情绪非常正常,因为每一个为这一场考试付出了诸多努力的人都会紧张。
但是我也相信,作为BT学员的你们,紧张程度肯定是比非BT学员轻很多的,因为彬哥每天除了给你们上课,还会给你们进行心态上的调整,而对于CPA这种考试,在考场上的心态的重要程度甚至要大于你的专业知识掌握度。
这大半年走来,我循循善诱、坚持陪伴,你们夜以继日、坚持学习。不管是站在一名老师的角度,还是这条道路上的同行者,我都希望你们能顺利地跨过CPA这座山,并勇敢地去翻越你人生中其他的大山。
这是你们的目标,也是彬哥的期望。也正是基于这个期望,我才想着在考前再跟你们唠叨唠叨,给你们最后一把助力。
面对战略你们要注意,速度速度,一定要注意时间,免得时间到了,最后的题目都没看完。
1、选择题一定要快速做,不要耽误时间,有疑问的题目做标注,最后再来仔细思考。
2、简答题,先看问题,再去读题,带着问题去读题。战略的很多题目,都是需要你写出优点、缺点、特点这一类,你们背过的内容的,看到问题,先把这些内容写出来,然后再读题,找到题目的内容进行分析,这样可以节省时间。
3、综合题和简答题做题是一样的,对于自己想不起来原文的,用自己的话也把它写出来,说不定等你后面会突然看到题目想到原文是怎么说的了。
4、最后几天你们再把2022年、2021年的真题做一遍,再次熟悉做整套题的感觉。
5、所有BT学员应该知道考前干什么:看改错本,看一年的真题,做两道大题训练一下手感!然后快速吃饭,然后考前必须闭着眼睛休息一刻钟!
二、彬哥之快问快答
Q1、如何利用考前半小时?
考前半小时很重要!很多人考前半个小时在闲聊!我会在这个时间看改错本和自己不熟悉的知识,进考场先把这些不熟悉的写下来!遇到了就可以通过短期记忆得分!
Q2、正式开考应该怎么做?
①先简单看一下试卷,特别是看一眼主观题是哪些题目。
看一眼主观题是哪些题目有什么意义呢?首先做到心中有数,然后就是主观题很多考点跟客观题是有联系的,这样到时候也可以提升做主观题的速度!
②先做自己会做的题目,不去死抠题目。
你们要有个思维,你完全没见过的题目,读三遍还是没思维,就别去死扛,先往前走,因为这种题目你能得分的概率不太高!一定要优先把自己能得到的分数全部得到
Q3、战略有些主观题的答案在选择题的选项中!
战略主观题如果忘记了,别担心,可能在选择题中有,抄写过来就好!
Q4、战略主观题来不及了没有后面的复制粘贴内容可以吗?
可以得分的!所以如果时间来不及了,一定要把自己能背诵的东西写上去!
Q5、战略一定要找关键字作答,也别凭感觉!
一堆文字,实际上都有关键字!找到关键字,然后作答,这个很关键!
第二部分 2023年考点预测
|
2023年战略考点预测: 1、资源与能力分析 2、钻石模型 3、价值链分析 4、一体化战略 5、多元化战略 6、成本领先战略、差异化战略、集中化战略 7、收缩战略 8、采购战略 9、市场营销战略 10、研究与开发战略 11、全球价值链中的国际化经营 12、国际化战略动因 13、风险的种类及应对,重点关注营运风险中每一类的具体内容。近几年考过组织架构、人力资源、采购业务、社会责任、担保业务、销售业务、工程项目。 |
第三部分 考点终极点拨
考点一、产品生命周期

考点二、产业五种竞争力

考点三、战略群组分析的意义
① 有助于很好地了解战略群组间的竞争状况,主动地发现近处和远处的竞争者,也有助于了解某一群组与其他群组间的不同
② 有助于了解各战略群组之间的“移动障碍”,即一个群组转向另一个群组的障碍
③ 有助于了解战略群组内企业竞争的主要着眼点,战略群组分析可以帮助企业了解其所在战略群组的战略特征以及群组中其他对手的战略实力,选择战略开发方向
④ 利用战略群组图还可以预测市场变化或发现战略机会
考点四、产业资源配置分析框架——钻石模型
钻石模型,包括四要素:生产要素;需求条件;相关与支持产业;企业战略、企业结构和同业竞争。
考点五、决定企业竞争优势的企业资源判断标准
(1)资源的稀缺性
(2)资源得不可模仿性(物理上独特的资源、具有路径依赖性得资源、具有因果含糊性得资源、具有经济制约性得资源)
(3)资源的不可替代性
(4)资源的持久性
考点六、价值链的种类
|
基本活动 |
内部后勤、生产经营、外部后勤、市场销售、服务 |
|
支持活动 |
采购管理、技术开发、人力资源管理、企业基础设施 |
考点七、波士顿矩阵
(1)纵坐标表示:市场增长率,超过10%的平均增长率,才是高增长;横坐标表示:相对市场占有率,超过1.0,也就是要超过该业务市场上最大竞争对手市场份额,才是强竞争。
(2)四种战略目标分别适用于不同的业务:
①发展。想尽快成为“明星产品”的问题业务,应以此为战略。
②保持。对于较大的“现金牛”可以此为目标,以使它们产生更多的收益。
③收割。对处境不佳的“现金牛”类业务及没有发展前途的“问题”业务和“瘦狗”类业务应视具体情况采取这种策略。
④放弃。对无利可图的“瘦狗”类和“问题”类业务可以适用。
考点八、一体化战略

考点九、多元化战略

考点十、收缩战略

考点十一、并购战略

考点十二、成本领先战略

考点十三、差异化战略

考点十四、集中化战略
集中化战略一般是中小企业采用的战略,可分为两类:集中成本领先战略和集中差异战略。

考点十五、中小企业竞争战略

考点十六、蓝海战略


考点十七、市场营销战略(超重要啊)

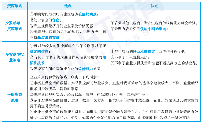
考点十八、采购战略

考点十九、研究和开发战略

考点二十、国际化经营战略
1、企业国际化经营动因
寻求市场、寻求效率、寻求资源、寻求现成资产
2、国际化经营的战略类型
(1)全球化战略:全球化协作程度高+本土独立性和适应能力低
(2)跨国战略:全球化协作程度高+本土独立性和适应能力高
(3)国际战略:全球化协作程度低+本土独立性和适应能力低
(4)多国本土化战略:全球化协作程度低+本土独立性和适应能力高
3、新兴市场的企业战略

考点二十一、全球价值链中的国际化经营
(一)全球价值链的理论与概念

(二)企业国家化经营与全球价值链构建
1. 全球价值链中企业的角色定位

2.全球价值链的分工模式

(三)全球价值链与发展中国家企业升级
1.企业升级的类型

2.全球价值链分工模式与企业升级
影响发展中国家企业升级的发展进程有多种因素。相关研究从参与领先企业主导的全球价值链分工模式角度考察,发现不同的分工模式对于四种升级类型有着不同的影响。
①在科层型价值链中,跟随企业由于能够快捷地通过内部技术扩展和知识转移获得领先企业的现成资产,其工艺升级和产品升级很快能够发生。但是在领先企业的严格管控下,其后的功能升级和价值链升级则较难发生。
②在俘获型价值链中,被"俘获"的企业能够通过旨在提高效率与部分产品改进的知识共享实现工艺升级和产品升级。但是在领先企业的高度监管和控制下,被“锁定”在价值链的特定生产环节,其后的功能升级和价值链升级很难发生。
③在关联型价值链中,领先企业选择可以与自身建立长期供应关系的供应商。
④模块型供应商需要通过自主研发构建与领先企业的供求关系,因此,早期难以获得领先企业的现成资产,工艺升级与产品升级较为缓慢。
⑤与模块型供应商相类似,市场型供应商需要通过自主研发实现工艺升级和产品升级,早期难以获得领先企业的现成资产,在一个充分竞争的市场环境下,工艺升级与产品升级较为缓慢。
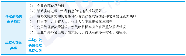
考点二十二、战略失效

考点二十三、平衡计分卡的四个维度

考点二十四、两大公司治理问题

考点二十五、风险的种类
注意:企业面对的风险类型是可考点,基本上每年都会存在大题,这种题目你们要注意
大家考前要特别注意一下几种常见的风险及应对:







- 还没有人评论,欢迎说说您的想法!