图片
23年《CPA重难点》上线!微信扫码进群免费领取
点此也可直接进群:点此加入 23年CPA重难点免费领取群
速报,2023年的《CPA重难点》已经定稿了~~就是那个超过30万考生使用过,每年覆盖80分以上考题的CPA必备资料!
图片
这是BT教育开始做重难点的第七年,往年用过这份资料的考生们都说这是一份“神奇”的资料:
图片
图片
今年我们依旧是三色排版+考点预测,依然是免费领!免费领!免费领!
 
已经了解的同学可以拉到文末直接看免费领取方式,不知道这份资料是什么的同学请继续往下看,向你介绍CPA重难点是凭什么带这么多人过关的????
 
CPA重难点介绍
2017年,彬哥在带班发现很多考生有一样的问题:时间不够、看不完教材、又担心错过考点。
 
因此,我们想到要做一份资料,几天能读完、包含所有考点、通俗易懂方便理解,而且考前看这份资料就够了,不用花时间去网上搜集!
于是,BT教育《CPA重难点》诞生了!
01
重难点凭什么带你过关
 
1、薄而精,节约时间
 
现阶段,各位备考的时间都很紧张,精简很重要。重难点有多薄?每科最低只有42页,是官方教材的十分之一!
 
▼23年重难点&官方教材页数对比
图片
厚度对比
图片
注:本次活动仅可免费领取CPA重难点【电子版】,纸质版需自行打印
2、考点覆盖全面
 
你可能会担心太精简了内容不全,实际上重难点经过我们教研组精心编写,覆盖了99%的高频考点,不用担心有遗漏!
下面是近三年《重难点》包含的真题分值,我给大家看下,每年真题都有80分以上是重难点内容。
 
重难点覆盖真题分值
图片
重难点考点压中考试考点(篇幅有限,各科仅展示一图)
图片
图片
图片
图片
图片
图片

左右滑动查看压中考点

 
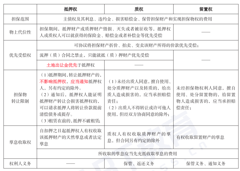
3、考点图表化
CPA考试的框架思维很重要,比起教材里面的大段文字,重难点将考点列成了表格,方便理解、更好记忆
图片
4、三色排版,重点突出
 
23年重难点依旧保留为三色排版,突出重点、难点、易错点,还都配有教研对知识点的贴心解读,帮助大家快速消化!
图片
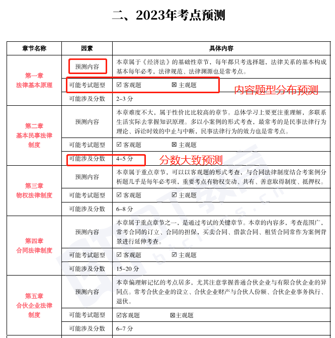
5、全新考点预测版块
 
今年的重难点升级了考点预测板块,结合历年真题的考查方向+最新考纲进行修订来预测今年的必考点,为你精准押题!
图片
02
重难点各科内容一览
 

1、《会计》

-共88页-

会计《重难点》仅88页,只有官方教材的10%!我们对会计上的大段文字内容进行了浓缩总结,更加应试。
 
此外,彬哥与BT教研组结合多年的教学经验,设置了【彬哥笔记】模块,该模块简单粗暴,直接告诉你该知识点常考内容是什么,记住了就是可以得分的!
 
▼彬哥笔记解读常考点
图片
此外,我们还会把该知识点的坑点指出来,教你怎么避坑。会计做题时极易挖坑、出错的知识点,我们都进行了重点颜色标记,让你知坑、辨坑,从而躲坑。
 
▼避坑指南,精准躲开陷阱
图片

2、《财管》

-共63页-

很多人觉得最难的就是财管,重难点将知识点化繁为简,将诸多公式、较难的理论型通过图表呈现,帮助理解。搭配清晰的横、纵向总结,再辅以口诀,让你更快掌握财管记忆的难点!
 
▼表格总结与口诀记忆
图片
财管的【彬哥笔记】包含:
①命题方向帮助你快速掌握财管出题套路;
②命题陷阱:帮助你从源头上躲避财管考试中那些容易踩的坑!
③解题技巧:帮助你在枯燥无味的文字和数字面前,能够迅速找到解题思路并灵活运用知识点,让你不再惧怕大题和计算!
 
▼解题技巧,从此不怕做题
图片

 

3、《经济法》

-共76页-

 
经济法《重难点》层次分明,重点突出,全文仅有76页,学完这份资料,你们会发现经济法的知识点其实没有你们想象中的多!
经济法很多知识点非常相似,一个点学完觉得很清晰,几个都学完就全混了。此时对比学习是最好的解决方法,重难点中有大量的类似表格帮助大家进行对比学习,分清易混易错点。
 
▼易错易混知识点对比
图片
通过流程图的形式,更加清晰的展现程序性内容,帮助大家进行知识点的梳理掌握。
图片

4、《战略》

-共55页-

战略是最多同学反馈只用了重难点就过关的科目!战略《重难点》按照考点框架梳理,并以战略思维进行编排,帮助你们形成战略思维,同时还有记忆口诀,帮你记忆,考前快速突破!
▼战略记忆口诀
图片
针对这个文字性科目,战略重难点的知识点多以表格和流程图呈现,这样不仅能够更好地让大家理解知识点,而且能够降低大家的阅读负担。
 
▼流程图帮助理解
图片

 

5、《税法》

-共49页-

税法《重难点》根据历年真题对可能的考点和题型进行预测,总结并梳理税法备考过程中,细碎而又容易混淆的知识点。我们还制作了大量的总结表格,帮助同学们从“碎法”之中拼凑成一块整体,再通过巧记方法将知识点串联起来,实现精准记忆。
 
▼税率总结表格
图片
税法中各个税种的规定即存在相同之处,又有不同之处,这就会让许多不会自己总结的同学觉得非常混乱,然而这些点偏偏又是出题人非常爱考的地方。于是这份重难点资料为同学们横向总结出了许多易混点帮助同学们进行对比记忆,并能够精准辨析。
 
▼易混点对比记忆
图片

 

6、《审计》

-共73页-

审计《重难点》只”说人话”,不讲废话,在每章前面都用通俗易懂的话简单明了地告诉你这章考什么怎么考,帮助你在冲刺阶段能够立马get到每章的核心考点和考试方向,避免你在细枝末节的非重点知识点里钻牛角尖,浪费宝贵的备考时间。
 
▼本章考点梳理
图片
审计重难点中制作了大量的思维导图,帮助你梳理和记忆知识点的逻辑,让你更加清晰理清审计流程的关系和走向,从而达到通过理解来进行记忆的目的。
图片
03
怎么用重难点过关?
1、最后一个月如何学习
如果你还没开始学:先看重难点,有考点不会的再听课和看书,留时间出来做真题!
 
如果你已经学了一部分:利用重难点查漏补缺构建自己的知识框架,注意刷题+订正!
2、黑白/彩色双版本
可以根据自己的学习习惯,决定用电子版还是打印出来使用。我们提供了三色版和黑白版两个版本,彩色版重点清晰,黑白版方便打印~
给大家看看彩色打印出来的效果????
图片
3、还需要使用其他资料吗?
不需要领取很多资料,只要能够把一份资料用好用精,都基本上能保证你过关!
现阶段,给大家推荐的必备资料是:重难点+《七年真题》。一份看考点,一份配合刷题。
04
往年用户评价如何?
很多人用过重难点以后说:只用了重难点就过了、每年都押中一些题!带大家看看学员的真实好评吧~
 
▼往年学员好评
图片
图片
05
附赠资料一览
除了《重难点》资料本身,我们还准备了几个可以配套使用的额外福利,你们领到《重难点》以后,这些电子版资料都会随之赠送给你们:
 
五色框架把知识内容整理为思维导图,帮助理解记忆
7年真题套卷:汇编2016-2022年的七年真题,完整套卷,自行模考,提升在限定时间内做完套题的做题技巧。
好题精练:对近10年的真题进行字句斟酌,解析升级,全新编写主观题审题思路
 
重难点领取方式
参与活动即可免费领取!
↓扫描下方二维码↓
入群免费领取
23年CPA六科《重难点》电子版
图片
图片
常见问题
Q:正式学员如何下载重难点?
A:正式学员无需参与活动,重难点将在27日上午直接上传到正式学员资料区,可以在班群内等待班班通知。
 
Q:重难点和之前BT教育的《考点精粹》有什么区别?
A:
1 页数上:重难点比精粹更精简、内容更少,大概少10%-20% 
2 内容上:精粹是按照考点分布、重难点是按照章节分布
3 形式上:精粹以表格总结为主、来源于十年内考过的考点,重难点是每章的重点总结,大白话说明,更加通俗易懂
4 材质上:精粹是纸质版,重难点只有电子版,如果需要纸质版可以购买精粹
 
Q:如何免费领取重难点?
A:扫码进群,参与活动领取,领到以后可以网盘/APP下载PDF版~
 
????扫描下方二维码,免费领取CPA六科《重难点》????
图片
彬哥携重难点祝大家CPA过过过!