Hi~我是每天锤你们过CPA的彬哥~
备考CPA的人很多,有很多不同的情况,今天彬哥就给你们讲讲不同情况如何备考!同时每种情况附上相应的学员经验帖(在文末)供你们参考~包含:在职、全职、零基础、二战、宝妈、大专生、大龄考生......
距离23年CPA考试还剩不到200天,还能一次性备考6科吗?下周一(2.13),我会开个直播,和你们讲讲最后200天的超全备考攻略,感兴趣的同学,扫码进群即可预约直播↓↓↓(进群做任务有福利~~)

一、在职考生怎么备考
在职考试的最大感觉应该就是时间紧张问题,这个问题怎么解决呢?从以下几个方面进行解决!
1、利用好零碎时间
其实零碎时间挺多的,只要你利用好,时间也是足够的!零碎时间你们要梳理一下:
(1)早上早起来半个小时可以利用起来早读!早读真的很有用啊,可以帮你更快速的入门!
(2)早上班车上的时间或者地铁上的时间:班车上和地铁上不能干其他事情,你就把以前刷手机的时间利用起来看书也不错呀!而且这个时间段往往效率最高,我是喜欢在公交上看书!
(3)午休的时间:以前你吃饭吃一个小时,或者喜欢聚餐,现在全部改一下,吃饭时间压缩到极致,时间也可以挤出1个小时!
(4)下班的时候:下班的时候也可以挤出时间学习!
(5)排队的时候:经常排队的时候可以拿出小纸条学习一道题目!
2、学会做好规划
你们很多人都不喜欢规划,规划这事情不是你们想象的那么高大上,其实就是随时想着就好了,比如睡觉前你就要想一下:
明天早读什么、班车看什么,午休看什么,下午看什么,我需要解决什么问题。那么,我就要提前准备好明天班车的资料!这就是规划~规划没那么高大上的,心中随时想着就好了!
实在不知道怎么规划的,彬哥也给你们准备了详细到每一天的CPA学习计划表。你们扫描下方二维码,添加我的微信,回复关键词【学习计划】,即可领取↓↓↓

3、学会不死抠!
在职啊,时间这一块一定要高效,这个时候你们千万别陷入死抠的境地!面对一个题目,你要搞懂知识的运用,考试就是运用知识,不用去探索“1+1”为何等于2,你只需要知道“1+1”就是2!然后知识点就快速往前推进!
4、千万别为了赶进度而赶进度!
不死抠不代表不消化,也不代表不固化,所谓消化和固化就是需要重复!所以无论何时都要保持复习,今天上新课,那么一定要把以前的内容复习一次,否则就别上新课!
只有不断保持复习,前面的内容才会不断的固化!就跟水泥一样,不断的凝固在你的大脑里面!这个重复不一定非要慢,可以快一点重复,三遍法之后,然后就是哪里不会重复哪里,也可以重复框架!
1、对于在校生来说(包括大四和研究生)
(1)证书和学校学历的关系
首先表明一下我的态度,我始终认为证书只是锦上添花,决定你的起点的却是你的学校和学历,比如985的平台一般来说就是比一般的学校的平台高,那么拿着双证能够找到好工作的机会大,那如果是三本,就算拿到双证,也可能只能从最基层做起。
所以我一直在鼓励学员,如果年龄不大,首先要想着去改变学历和学校,然后才是来考证,这样才能把证书的功效发挥到极致。
所以这里有几个建议,仅供参考:
在校大学生,优先考虑好学校的研究生,在读研期间去考各种证书,这样你毕业的时候能够将证书发挥到极致。
25岁左右的人,如果目前平台很差,自己的学校也不好,那可以首先去考一个专硕,然后专硕期间拿下注会和司法,基本上可以完成人生的逆袭。
如果30岁以上,这个时候不建议去辞职读书,因为机会成本太大,边考证边寻找机会。
(2)明确目标很重要
对于你们来说,最大的问题是目标不明确,不知道考了CPA可以做什么,导致无法真的全身心投入考证!
实际上要说这个CPA证书对谁的帮助最大,那就是对在校生帮助最大,因为你们直接面对找工作的问题,有个CPA证书,甚至加一个法考证书,基本上可以帮助你秒杀同龄人,因为大家都没经验,所以证书就是最好的评判标准,这个证书值得你全身心付出,回报很明显,对于应届生来说,第一份工作基本决定了你未来几十年的走向!
2、对于辞职的考生来说
我一般不太主张辞职考试,主要是这样几个原因:
(1)不是每个人都能够把控好时间
正如“韩信带兵、多多益善”,我们的时间也是我们可以使用的士兵,不是每个人都能够指挥千军万马的,所以时间越多,对很多人来说越是灾难,突然不知道如何去使用时间了!
(2)压力过大
辞职考试类似于孤注一掷,一旦失败损失的不只是金钱,更重要的是时间!所以在学习的时候会一直想着自己是辞职考试,遇到一点挫折就会恐慌;在正式考试的时候,遇到题目稍微难一点,也会恐慌!在这种恐慌主导下,最后走向全面崩盘!
如果你决定辞职考试,要想过关,必须逐步做到以下几点:
(1)明白CPA的难度!
CPA是真的有难度,难到有些地方根本听都听不懂,难到有些地方你看了5遍还是会犯错,难到你大脑思考的经常炸裂!首先把难度估计的足够大!然后在遇到每个困难的时候都不断的告诉自己这是正常现象!然后不断的克服!
(2)明白学习的真谛!
CPA这个考试真正的难,还不是知识的难,而是思考的难!面对每个问题,能否养成独立思考的习惯,独立解决问题的习惯,学习的本质就是“模仿——固化”的过程,并非要我们去创新,其实我们真的需要问的问题并不多,结合讲义和答案基本都可以解决,这就看你是否愿意去思考的问题,前期肯定会有点痛苦,忍着问题自己去解决,这本身就是超难啊!但是这个过程你要去经历!
(3)学会调整自己,克服心中的弱
应该来说崩溃是备考过程中经常发生的事情,这个时候要学会调整自己,比如崩溃的时候去散散步,但是不能放纵自己,散散步赶紧回去坚强起来学习!平时做题做的很差,也要学会调整,做的差就是发现了很多问题,这并不是什么坏事!
三、零基础考生怎么备考
1、学习误区
备考CPA的考生中有很大一部分都是基础比较薄弱的,对于他们来说,学习是一件很恐怖的事情,因为他们总是不知道学习的正确方向是什么。
我举例来说明:李彬是什么?
正常来说:李彬就是一个人教六科的CPA老师。这就是答案!但是不会学习的人认为这不是答案:李彬到底是什么?李是什么?彬是什么?
这就是学习思维的误区!
再比如:正常学习“1+1=2”,你可以去应用做题“1+1=2”,但是对不会学习的人就会学习“1+1为何等于2,为何不是3,1是怎么来的?”,这也是学习思维的误区!
也就是学习能力差的人无法搞清楚“死抠钻牛角尖”和“搞懂原理和知识”的区别,这就导致学习能力差的人会越学越痛苦,越学越累,因为他辛苦了,但是没有学到知识,最后自己都放弃了!
2、如何正确学习
对于这部分人我的建议是:
(1)如果还没学会学习前,先严格遵照老师的思路走
因为你还没有学会学习,你目前的思考最大的可能性就是思考错方向!陷入钻牛角尖的境地,反而没学到知识,所以前期你就模仿老师的思路,然后坚持三遍法进行固化!等你完全固化,知识全部学到了,这时候你会发现你的思考会正常化,然后你可以提出真正的问题了!千万别还没入门就搞死了自己!
(2)每次上完课一定要消化和做题
每次上完课之后,一定要去消化,所谓消化就是梳理框架,然后看三遍进行固化,但是这个时候你肯定还没有完全消化的,你需要做题去检测,其实你去做题也会错很多,这不是什么坏事,因为你做题做错了,你才知道自己哪里消化的有问题,然后你结合错题去看讲义和答案,可以起到进一步消化的作用!这样很好!
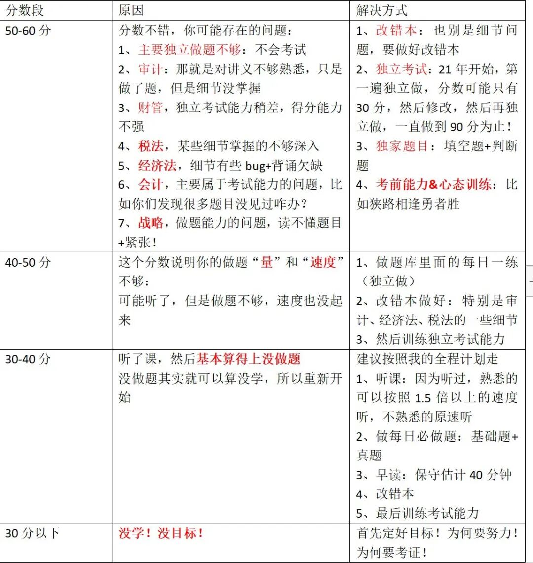
如果你曾经备考过,你们首先要做的,一定是分析挂科原因!我做了挂科分析表,你们可以对照自己的情况分析一下自己哪里有问题:

找到自己的挂科原因后,按照我给出的解决方式,做出改变,继续发力即可!千万不要挂了一次,还继续在错误的老路上埋头苦干!
(点击标题即可查看)
1、在职备考
《在职备考CPA,5个月一次过5科,美女学霸走心经验分享》
《在职一次过四科CPA,极限时间管理!健身、备考两不误~》
《22年在职备考CPA,一次过五科,美少女的奋斗史~》
2、学生党
《CPA一次过5科!每天专注学习8小时,她如何对抗“厌学”情绪?》
《在校学生,85天,一次过6门CPA,我的详细备考计划!》
《双非学生党,1年过5科CPA,他说:过注会记住这句话就行了》
3、辞职备考
《CPA一次过4门+法考+中级,全过!他不间断学习3100小时》
《5个月过5科CPA,超强学习计划公开!十六年房地产人如何转型?》
《“辞职,环青海湖骑行,重生后的我一年过CPA六科”》
4、零基础
《计算机跨考CPA,在职一次过5科,他如何找到极强的内驱力?》
《从考研失败到22年CPA一次过5科——在职律师的奋斗之路》
《零基础转行备考CPA,一年过五科,超详细的各科备考方法》
5、二战、三战......
《CPA财管40+逆袭81分!二战宝妈只用了这3个方法》
《北京女孩三战CPA,从放弃到一年过六科!》
《辞职二战CPA,他从“学弱”逆袭“学霸”!》
6、宝妈
《在职宝妈,CPA一年过4科,会计80分——“35岁,人生还有无限可能”》
《5个月过CPA四科!空窗期5年,宝妈如何重归职场?》
《她二本跨专业通关CPA,带着宝宝上考场!备考心路历程全公开!》
《每天5点半起床,12点入睡,在职宝妈一年过六科CPA!》
7、专科、二三本......
《47岁一次过4科CPA!中专毕业的她,做销售30年后决定...》
《她二本跨专业通关CPA,带着宝宝上考场!备考心路历程全公开!》
《双非零基础,1年过5科注会!他说:过注会谨记一句话就够了!》
8、大龄考生
《47岁一次过4科CPA!中专毕业的她,做销售30年后决定...》
《在职备考CPA,高分一次过五科!38岁,记忆力衰退怎么办?》
《70后过不了CPA?一年过6科学员说:梦想无关年龄》
总之,不论什么情况,底层方法是共通的,希望各位掌握正确的方法,23年CPA必过!
- 还没有人评论,欢迎说说您的想法!