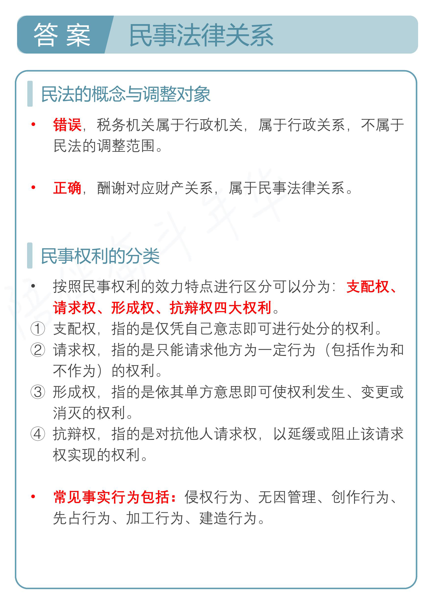
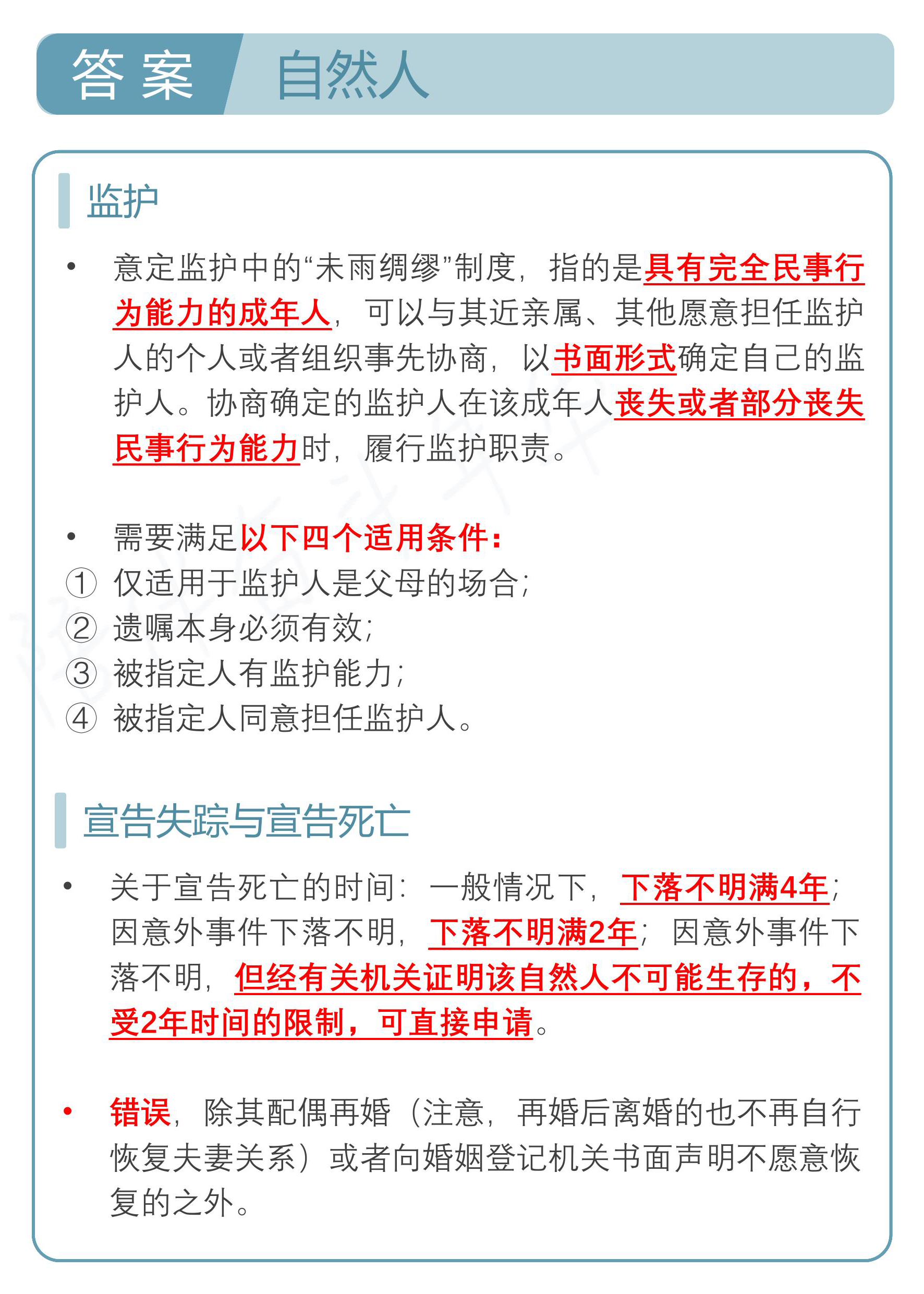
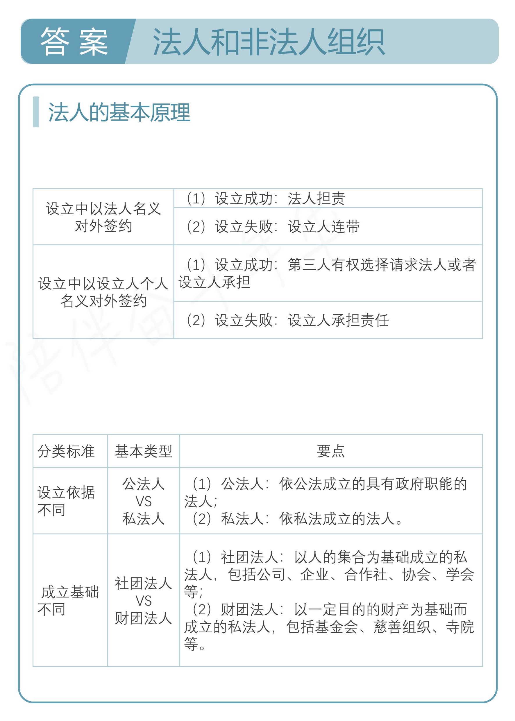
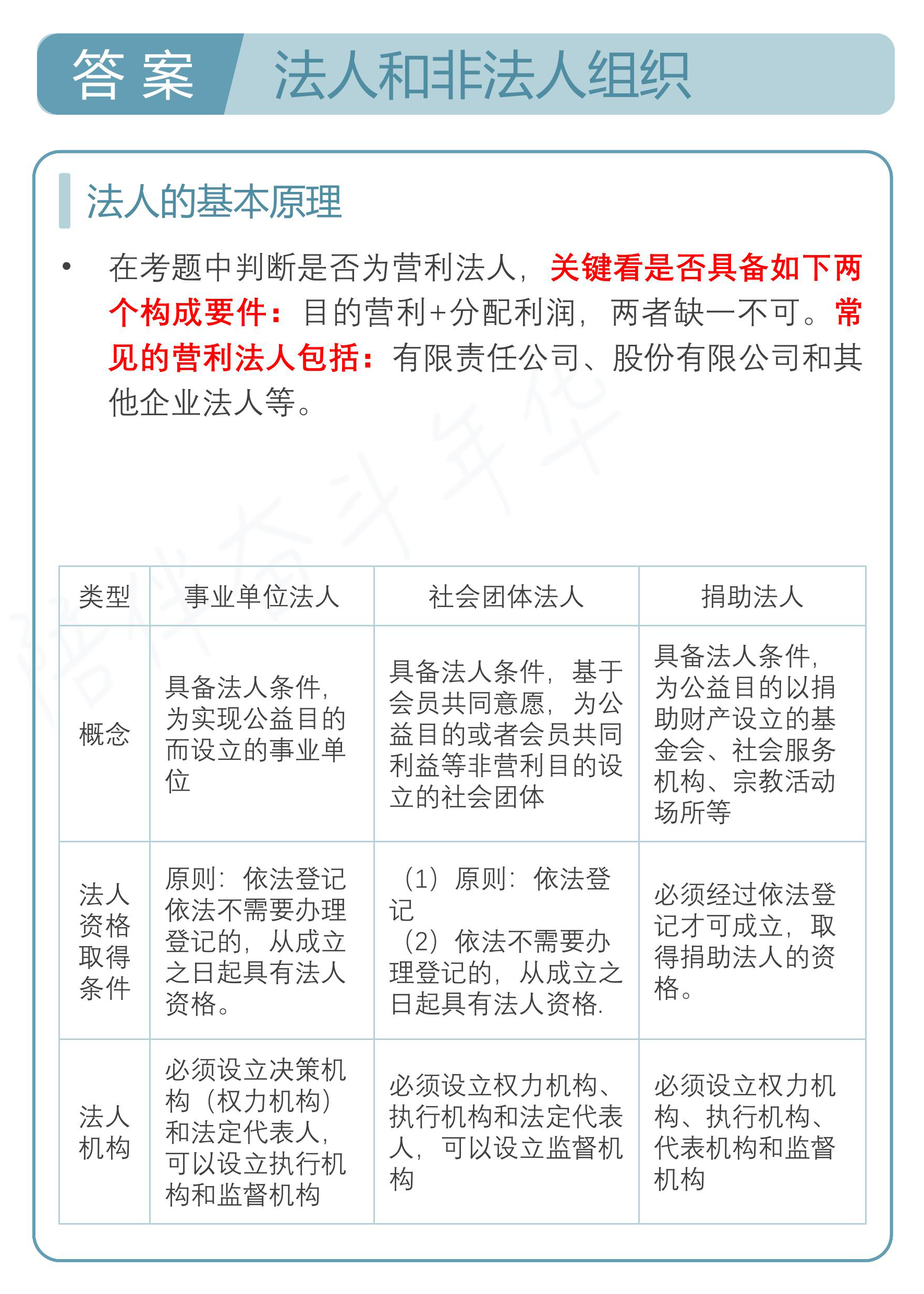
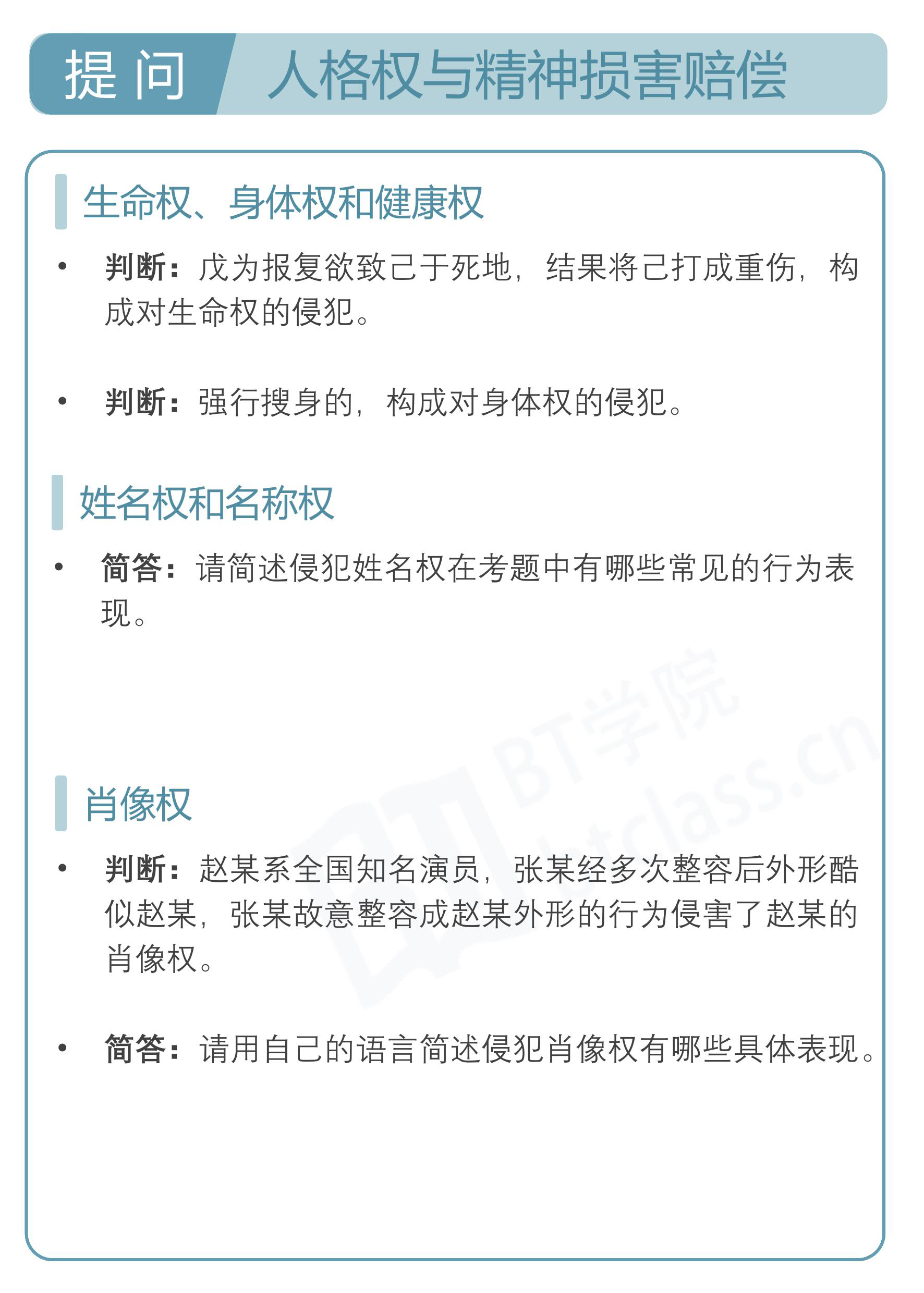
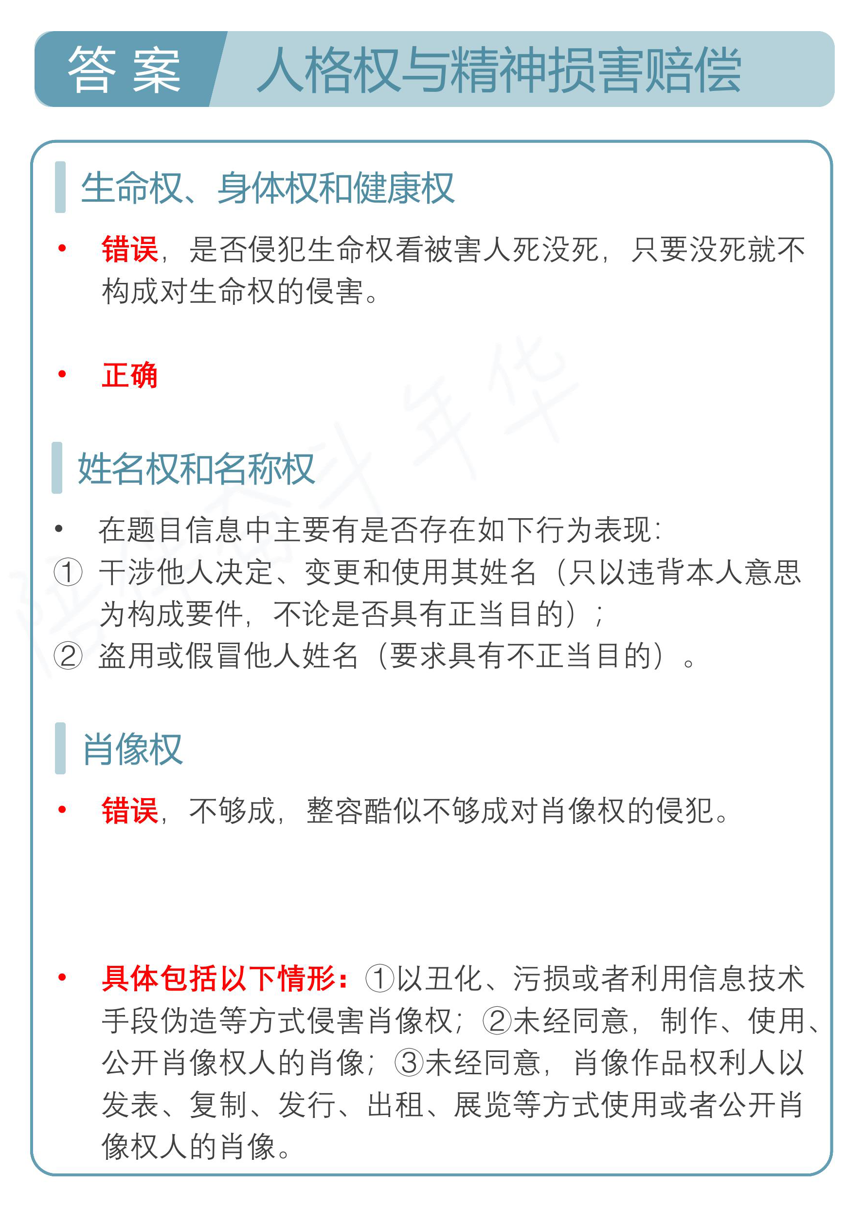
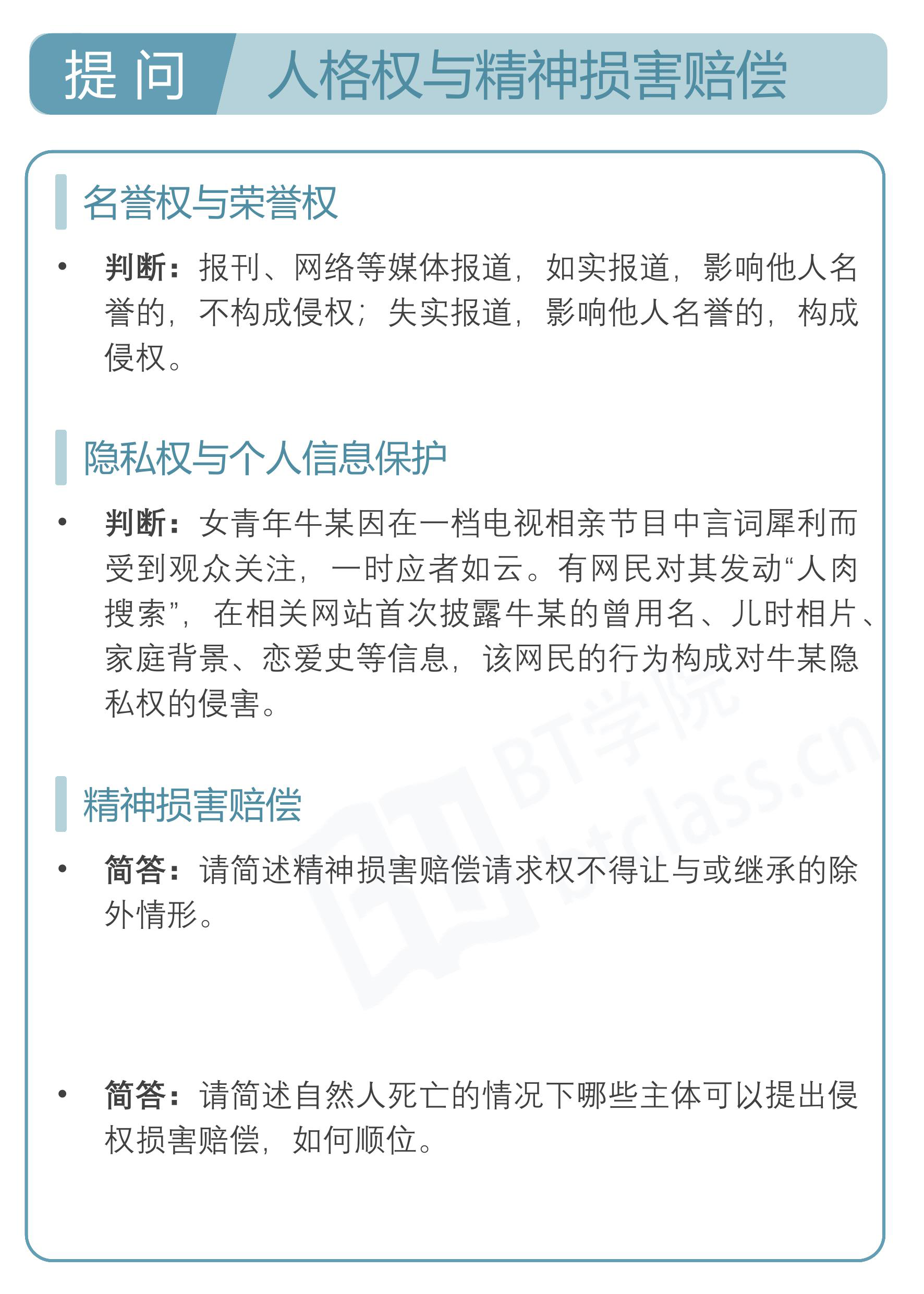
这套精选习题跟普通的练习题不同,是通过挑选出真题中有代表性的选项,改编成判断题和简答题的类型,帮助同学们回顾重要知识点,查漏补缺。
题目全部都配有答案,同学们一定要先做题再看!如果你需要全部8科的精选习题,可以扫码加入免费带学群,咨询班班领取~
题目全部都配有答案,同学们一定要先做题再看!如果你需要全部8科的精选习题,可以扫码加入免费带学群,咨询班班领取~















- 还没有人评论,欢迎说说您的想法!