为了帮大家考前巩固知识点和注意事项,彬哥专门推出了推文完整版的考前提醒,大家可以收藏+发给自己要考的朋友。
因为公众号每天只能推送一次,所以其他科目的考前提醒,会考前分别发布在李彬教你考注会、BT教育注册会计师、BT教育CPA公众号里,你们可以直接扫码预约考前提醒,加油!

下面正式进入今天的主题~我将从以下几个方面来给你们写这一篇财管考前提醒:
第一部分 彬哥考前碎碎念
一、彬哥有话对你说
各位啊,马上就要上战场了啊!每年的这个时候,彬哥总是有很多话想跟你们说!我知道,即使你们是BT学员,但此刻内心一定是有点紧张、甚至是慌张的,但是千万不要怕,这种情绪非常正常,因为每一个为这一场考试付出了诸多努力的人都会紧张。
但是我也相信,作为BT学员的你们,紧张程度肯定是比非BT学员轻很多的,因为彬哥每天除了给你们上课,还会给你们进行心态上的调整,而对于CPA这种考试,在考场上的心态的重要程度甚至要大于你的专业知识掌握度。
这大半年走来,我循循善诱、坚持陪伴,你们夜以继日、坚持学习。不管是站在一名老师的角度,还是这条道路上的同行者,我都希望你们能顺利地跨过CPA这座山,并勇敢地去翻越你人生中其他的大山。
这是你们的目标,也是彬哥的期望。也正是基于这个期望,我才想着在考前再跟你们唠叨唠叨,给你们最后一把助力。
那么,面对财管你们要注意,前面客观题你们可能不会遇到太多问题,但是刚开始做大题的时候可能是会非常痛苦的,主要集中在几个方面:
1、各种算式,比如“*”“/”“+”“-”等,你们平时觉得没什么,但是考试的时候你想提速,那就会阻碍你的速度,这时候记住,不要太追求速度,特别是前面几道题目,先适应,再提速!
2、计算器的使用或者“V+”的使用,很多人平时没训练,考试发现按计算器各种乱,如果乱了,那就慢一点按,慢一点用“V+”,有个适应过程!
3、财管很大可能做不完,没关系,时间如果有点来不及了,把该得的分数得到!
4、财管考完感觉不好也别管,你的对手很多都已经放弃了回家了,你安静准备下一科就行,财管过关不会有大问题!
5、所有BT学员应该知道考前干什么:看易错题或者改错本,看一年的真题,做两道大题训练一下手感!然后快速吃饭,然后考前必须闭着眼睛休息一刻钟!
二、彬哥之快问快答
Q1、如何利用考前半小时?
考前半小时很重要!很多人考前半个小时在闲聊!我会在这个时间看改错本和自己不熟悉的知识,进考场先把这些不熟悉的写下来!遇到了就可以通过短期记忆得分!
Q2、正式开考应该怎么做?
①先简单看一下试卷,特别是看一眼主观题是哪些题目。
看一眼主观题是哪些题目有什么意义呢?首先做到心中有数,然后就是主观题很多考点跟客观题是有联系的,这样到时候也可以提升做主观题的速度!
②先做自己会做的题目,不去死抠题目。
你们要有个思维,你完全没见过的题目,读三遍还是没思维,就别去死扛,先往前走,因为这种题目你能得分的概率不太高!一定要优先把自己能得到的分数全部得到
Q3、表格题最后答案错误会有分数吗?
有分数的!可以说最后答案的分值并不重,所以你们要拼命把表格填满,就算最后答案错误,也不会扣什么分!
Q4、可以不写固定的公式,直接代入数字吗?
可以的!你去写公式浪费时间!比如D/(r-g)输入起来很麻烦,你直接带入数字就好!
Q5、做题用公式编辑器吗?
Q6、虽然考试界面可以用公式编辑器!但是千万别用,太慢了!你怎么快怎么来,改卷人都看得懂!比如乘号用*,除号用/。
考前我还特地给你们录了一个提醒视频,你们可以看下~
第二部分 2023年考点预测

第三部分 考点终极点拨
为什么要让你们在考前看这些考点呢,因为高频考点你们应该都已经非常熟悉了,这些考点虽然考频一般,但还是想带你们再去回顾一下这些经典的例题加深一下记忆!

二、特别需要注意的事项
你们要注意啊,选择题并不会考太多的计算题,基本是以文字题为主!
1、营运资本是绝对数,不便于不同历史时期及不同公司之间比较。
2、现金流量比率中的流动负债采用期末数而非平均数。
3、财务比率计算时涉及资产负债表中的项目的,如果题目没说用期末数,那就默认采用期初期末平均数。
4、利息保障倍数这里:公式分母中的利息支出包括计入财务费用中的利息费用和资本化利息。
5、应收账款周转率这里的提高还是降低,当然是一个考点!
特别要注意表述!比如资本市场线的切点影响因素!所有的都影响,唯有人的风险偏好不影响!证券市场线什么时候斜率上升,什么时候斜率下降!
【例题7·单选题】关于证券投资组合理论的以下表述中,正确的是()。
C.最小方差组合是所有组合中风险最小的组合,所以报酬最大
D.一般情况下,随着更多的证券加入到投资组合中,整体风险降低的速度会越来越慢
可比公司应当与目标公司处于同一行业,具有类似的商业模式。最好两者的规模、负债比率和财务状况也比较类似。
适用条件:公司目前没有上市债券,也找不到合适的可比公司,但是有信用评级。
基本公式:税前债务成本=政府债券的市场回报率+公司信用风险补偿率
(1)选择若干信用级别与本公司相同的上市公司的债券;
(3)计算与这些上市公司债券同期(到期日相近)的政府债券到期收益率(无风险利率);
(4)计算上述两种债券到期收益率的差额,即信用风险补偿率;
(5)计算信用风险补偿率的平均值,并作为本公司的信用风险补偿率。
1、影响期权价值的因素。口诀:股价利率涨为正,执价红利跌为正,到期期限看美式,股价波动全为正。
(1)三种常见的实物期权:扩张期权、延迟期权和放弃期权;
(2)扩张期权是一种扩张选择权,本质上是一种看涨期权;
(3)延迟期权是一种延迟投资的权利,本质是一种未到期的看涨期权;
(4)延迟期权价值 = 含有期权的项目净现值-不含期权的项目净现值;
(5)放弃期权是一项看跌期权,其标的资产价值是项目的继续经营价值,而执行价格是项目的清算价值。
【单选题】下列关于实物期权价值评估的表述中,正确的是( )
【解析】实物期权隐含在投资项目中,不在竞争性市场中交易,选项 A 错误。选项 CD说反了。
【多选题】下列关于实物期权价值评估的说法,正确的有 ( )
【解析】放弃期权是一项看跌期权,其标的资产价值是项目的继续经营价值,执行价格是项目的清算价值,因此选项 D 不正确。
【多选题】下列关于实物期权的表述中,正确的有( )
【解析】本题考查实物期权。实物期权的存在通常可以增加项目投资者的选择权,这些选择权是未来可以采取某种行动的权利而非义务,所以实物期权的存在可能会增加项目的价值,而不会降低项目的价值,选项A错误。扩张期权是一种扩张选择权,本质是一项看涨期权,选项B正确。延迟期权是一种延迟投资的权利,本质是一种未到期的看涨期权,选项C错误。放弃期权赋予了项目投资者中途放弃项目的可能性,本质是一种看跌期权,选项D正确。
②市盈率把价格和收益联系起来,直观地反映投入和产出的关系;
③市盈率涵盖了风险、增长率、股利支付率的影响,具有很高的综合性。
模型的适用性:主要适用于需要拥有大量资产、净资产为正值的企业。
模型的适用性:主要适用于销售成本率较低的服务类企业,或者销售成本率趋同的传统行业的企业。
①它不会出现负值,对于亏损企业和资不抵债的企业,也可以计算出一个有意义的价值乘数;
③市销率对价格政策和企业战略变化敏感,可以反映这种变化的后果。
(2)局限性:不能反映成本的变化,而成本是影响企业现金流量和价值的重要因素之一。
修正平均市盈率法和股价平均法!一个是先平均,一个是后平均!
命题Ⅰ :有负债公司的价值等于具有相同风险等级的无负债公司的价值加上债务利息抵税收益的现值
结论:随着企业负债比例的提高,企业价值也随之提高,在理论上全部融资来源于负债时,公司价值达到最大。
命题Ⅱ:有债务公司的权益资本成本等于相同风险等级的无负债公司的权益资本成本加上与以市值计算的债务与权益比例成比例的风险报酬,且风险报酬取决于公司的债务比例以及所得税税率。
结论:有负债企业的加权平均资本成本随着债务筹资比例的增加而降低。
每股收益无差别点法,是在计算不同融资方案下企业的每股收益(EPS)相等时所对应的息税前利润(EBIT)基础上,通过比较在企业预期盈利水平下的不同融资方案的每股收益,选择每股收益较大的融资方案。
(十四) 配股权价值
一般来说,老股东可以以低于配股前股票市价的价格购买所配发的股票,即配股权的执行价格低于当前股票价格,此时配股权是实值期权,因此配股权具有价值,此处计算的配股权价值相当于看涨期权的内在价值。
1、分为“采用简化处理的短期租赁和低价值资产租赁”和“其他租赁”
2、“采用简化处理的短期租赁和低价值资产租赁”租赁期的现金流量=-税后租金;“其他租赁”租赁费不可以抵扣,但可以计提折旧抵税,计税基础=租金+留购价款+初始直接费用
【例题】A公司是一个制造公司,为增加产品产量决定添置一台设备,预计该设备将使用4年。公司正在研究应通过自行购置还是租赁取得该设备。有关资料如下:
(1)如果自行购置,预计设备购置成本100万元。税法折旧年限为5年,折旧期满时预计净残值率为5%。4年后该设备的变现价值预计为30万元。设备维护费用(保险、保养、修理等)预计每年1万元,假设发生在每年年末。
(2)B租赁公司可提供该设备的租赁服务,租赁期4年,年租赁费20万元,在年初支付。租赁公司负责设备的维护,不再另外收取费用。租赁期内不得撤租。租赁期届满租赁资产所有权不转让。
(3)A公司的所得税税率为25%,税后借款(有担保)利率为8%。
【例题·多选题】某公司采用随机模式控制现金的持有量。下列事项中,能够使最优现金返回线上升的有()。(2011年)
(十七)什么叫周转信贷协议,什么叫补偿性余额,如何计算真实成本!
注意:变动销售与管理费用不属于产品成本,但属于变动成本,在计算息税前利润、边际贡献时作为抵减项。
(1)边际贡献率=边际贡献/销售收入×100%=单位边际贡献/单价×100%
(2)变动成本率=变动成本/销售收入×100%=产品单位变动成本/单价×100%
利润=销售收入-变动成本-固定成本=边际贡献-固定成本=销量×单位边际贡献-固定成本
(1)加权平均边际贡献率=(Σ各产品边际贡献/Σ各产品销售收入)×100%
(2)加权平均边际贡献率=Σ(各产品边际贡献率×各产品占总销售比重)
1、保留或关闭生产线或其他分部决策
决策问题:对于亏损的产品或部门,企业是否应该停产呢?
决策方法:关键看该产品或部门能否给企业带来正的边际贡献。如果是正的边际贡献,则不应停产,否则,应停产。
三、大题特别提醒
(2)税后经营净利润+非付现成本(折旧与摊销)(2012年考过)
(3)营业收入×(1-税率)-付现成本×(1-税率)+折旧×税率(最常用)
计算出单位边际贡献!然后排序!你们不熟悉要做一下!
四、大题易考文字性表述考点提醒
第四章 资本成本
第五章 投资项目资本预算
第七章 企业价值评估
第九章 长期筹资
(一)可转换债券的主要条款
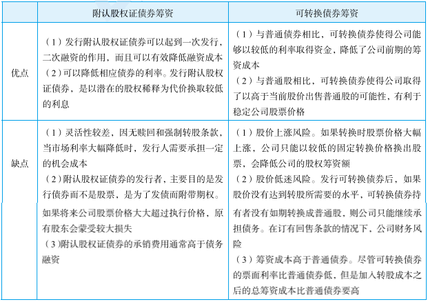
(二)附认股权证债券筹资与可转换债券筹资
(三)优先股筹资
(四)租赁存在的原因
第十章 股利分配、股票分割与股票回购
第十二章 产品成本计算
(一)直接分配法和一次交互分配法(辅助生产费用的分配)
第十八章 责任会计
(一)利润中心的考核指标
对于利润中心进行考核的指标主要是利润。尽管利润指标具有综合性,但仍然需要一些非货币的衡量方法作为补充,包括生产率、市场地位、产品质量、职工态度、社会责任、短期目标和长期目标的平衡等。
利润并不是一个十分具体的概念,在这个名词前加上不同的定语,可以得出不同的概念。在评价利润中心业绩时,我们至少有三种选择:部门边际贡献、部门可控边际贡献、部门税前经营利润。
(二)投资中心的考核指标
由于所得税是根据整个企业的收益确定的,与部门的业绩评价没有直接关系,因此通常使用税前经营利润和税前投资报酬率。
第十九章 业绩评价
(一)关键绩效指标法的优点和缺点
(二)经济增加值
2016年我创立了BT,近七年累计带出一次过CPA6科学员107人,通过专业阶段6000+人,每年成绩和口碑都有目共睹~
欢迎添加彬哥的个人微信,和彬哥聊聊CPA备考方法~