CPA(专业阶段/综合阶段)

CPA(专业阶段/综合阶段)

36580个成员 4472735个话题创建时间:2015 -04 -23

2021年注册会计师勘误(【《21天》系列】教材出版后) 置顶精华

发表于 2021-03-30 18188次查看

亲爱的同行者:    

    你好,真开心能够遇到你,像盛夏里旋过的微风,令人欣喜。    

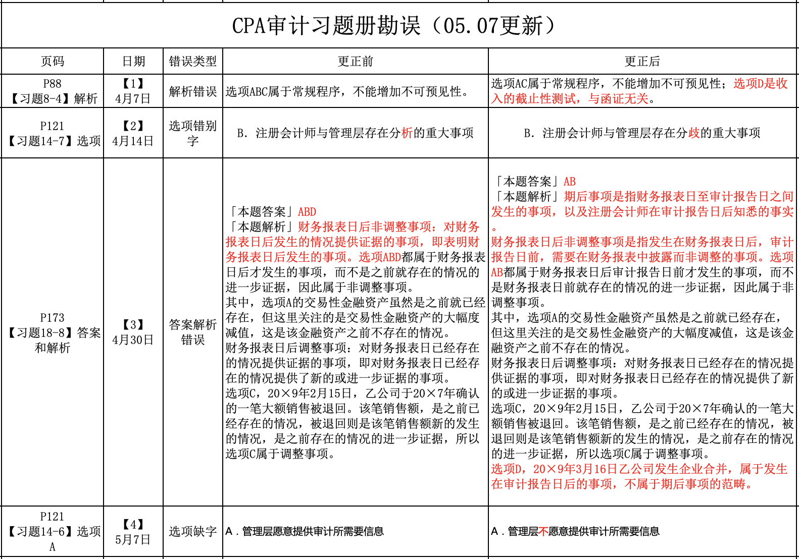
    此文用于记录「注会2021年」教材出版后 【《21天》系列】的勘误。

    如有疑问请留言(注明问题和资料出处)(感谢你为我们严格把关,BT有你们的陪伴一定会更加美好。)    

  

 

   希望你能喜欢我们,也更喜欢努力着的自己!             ——你的同行者

 

 

 

 

 

 

 

 

 

 

 

 

话题作者

  • 桦茗
    教研支持

    新加组员